手游动态 第1007页

FIFA足球世界,掌握精准射门技巧的操作方法与高效资源管理策略

FIFA足球世界,掌握精准射门技巧的操作方法与高效资源管理策略

手游动态 86
一、介绍FIFA足球世界精准射门技巧在资源管理中的重要性在FIFA足球世界中,精准射门技巧是每位玩家追求高效进攻、突破对手防线的关键手段,精准射门不仅要求玩家具备高超的操作技巧,还需要对比赛局势、球员特性以及射门时机有深刻的理解,这一技巧在资源管理中的重要性主要体现在以下几个方面:1、提高进球效率:精准射门能...
精产国品一二三产品区别 9:不同之处

精产国品一二三产品区别 9:不同之处

手游动态 114
在当今的市场中,精产国品一二三产品区别是一个备受关注的话题。这些产品在品质、性能、价格等方面存在着一定的差异。将这些不同之处,帮助消费者更好地了解和选择适合自己的产品。 精产国品一二三产品的品质是最明显的区别之一。“精产国品”是指在国内生产的高品质产品,它们通常具有严格的质量控制体系和先进的生产技术,以确保...
FIFA足球世界顶级阵容解锁秘籍,全面解析球员组合包购买攻略

FIFA足球世界顶级阵容解锁秘籍,全面解析球员组合包购买攻略

手游动态 172
在FIFA足球世界的绿茵场上,每一位玩家都怀揣着打造梦幻球队的梦想,想要在这片虚拟的足球天地里脱颖而出,除了精湛的操作技巧,合理的球员组合也是关键,就让我们一同探索FIFA足球世界中的球员组合包,揭秘哪些组合包能让你离梦想阵容更近一步。一、FIFA足球世界捆绑包:豪华阵容的起点谈及FIFA足球世界的球员组合包...
国产精华液一区二区有何不同:详解两者的区别

国产精华液一区二区有何不同:详解两者的区别

手游动态 460
在化妆品领域,国产精华液备受关注。而对于消费者来说,常常会听到关于国产精华液一区二区的说法,那么这两者究竟有何不同呢?将深入探讨,为大家揭开其中的奥秘。 从产品定位来看,一区精华液通常更注重基础的护肤功效。它们的研发理念是满足肌肤最基本的需求,如保湿、滋润、修复等。这类精华液的成分相对较为温和,适合大多数肤...
FIFA足球世界删档测试充值返还政策及领取步骤全攻略解析

FIFA足球世界删档测试充值返还政策及领取步骤全攻略解析

手游动态 108
一、介绍FIFA足球世界删档测试充值返还领取攻略在资源管理中的重要性在FIFA足球世界这款备受欢迎的足球模拟游戏中,玩家不仅能够体验到真实的足球比赛场景,还能通过策略布局和球员培养,逐步打造属于自己的梦幻球队,对于许多玩家而言,如何在游戏中高效管理资源,尤其是充值返还资源,成为了一个关键问题,特别是在删档测试...
FIFA足球世界绿茵巨星养成攻略,全面解锁巨星之路的必备通关秘籍

FIFA足球世界绿茵巨星养成攻略,全面解锁巨星之路的必备通关秘籍

手游动态 135
在FIFA足球世界的绿茵场上,每一位玩家都怀揣着成为巨星的梦想,而“绿茵巨星”活动,正是这片梦想之地中最为闪耀的舞台,它不仅为玩家提供了与顶级球星并肩作战的机会,更隐藏着解锁强力球员和珍贵升级道具的秘密,就让我们一同揭开“绿茵巨星”活动的神秘面纱,探索那些助你通关的实用技巧。绿茵巨星:梦想启航踏入“绿茵巨星”...
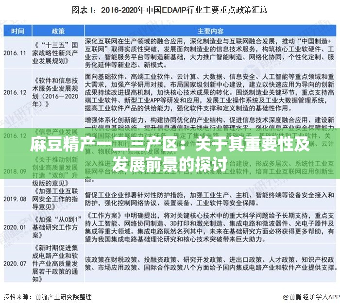
麻豆精产一二三产区:关于其重要性及发展前景的探讨

麻豆精产一二三产区:关于其重要性及发展前景的探讨

手游动态 1689
麻豆精产一产区通常代表着传统的核心生产区域,这里汇聚了丰富的经验、成熟的技术和深厚的产业基础。在这个产区,长期以来积累的专业知识和工艺传承使得产品具备独特的品质和特点。工人们凭借着精湛的技艺,精心打造出高质量的产品,为整个产业树立了标杆。从原材料的选择到生产过程的严格把控,一产区展现出对细节的极致追求,这不仅...
FIFA足球世界3511阵型,策略布局与激情对决的完美碰撞体验

FIFA足球世界3511阵型,策略布局与激情对决的完美碰撞体验

手游动态 157
在FIFA足球世界的虚拟绿茵场上,阵型的选择与搭配无疑是决定比赛胜负的关键因素之一,我们要深入探讨的,是一种较为特殊且富有策略性的战术布局——3511阵型,这种阵型以其独特的攻防转换速度和稳固的防守体系,成为了众多玩家的首选,为比赛带来了无尽的激情与悬念。3511阵型,顾名思义,由3名后卫、5名中场、1名前腰...
秋葵视频永久无限解锁版苹果下载安装正式宣布推出全新系列网红主播:带你领略不一样的精彩世界

秋葵视频永久无限解锁版苹果下载安装正式宣布推出全新系列网红主播:带你领略不一样的精彩世界

手游动态 76
在互联网的广袤海洋中,各种新奇的事物不断涌现。而秋葵视频永久无限解锁版苹果下载安装正式宣布推出全新系列网红主播,无疑如一颗璀璨的明星,引领着我们踏入一个别样精彩的世界。 秋葵视频凭借其独特的平台优势,汇聚了众多各具特色的网红主播。这些主播们犹如一群灵动的精灵,用自己的才华和魅力,在屏幕前编织出一个个令人陶醉...
FIFA足球世界不删档测试活动中资源管理的重要性及高效策略解析

FIFA足球世界不删档测试活动中资源管理的重要性及高效策略解析

手游动态 93
FIFA足球世界,作为一款备受欢迎的足球模拟游戏,不仅吸引了全球范围内的足球爱好者,还通过其丰富的游戏内容和深度的策略性玩法,让玩家们在虚拟世界中体验到了足球竞技的魅力,不删档测试活动作为游戏发展的重要阶段,对于玩家而言,不仅是体验游戏新特性的机会,更是优化资源管理、提升游戏体验的关键时期,本文将深入探讨FI...
FIFA足球世界5月27日版本更新详解,玩家须知与资源管理优化实用指南

FIFA足球世界5月27日版本更新详解,玩家须知与资源管理优化实用指南

手游动态 190
一、介绍FIFA足球世界5月27日版本更新玩家须知在资源管理中的重要性FIFA足球世界作为一款备受欢迎的足球模拟经营游戏,每一次版本更新都意味着新的玩法、新的挑战以及新的资源管理需求,5月27日的版本更新也不例外,它不仅带来了全新的球员数据、赛事模式,还调整了游戏内的经济系统和资源分配机制,玩家须知在此时显得...
有剧情的爱情运动视频:浪漫邂逅与激情追逐

有剧情的爱情运动视频:浪漫邂逅与激情追逐

手游动态 102
爱的狂飙:浪漫邂逅与激情追逐之旅 在繁华都市的喧嚣角落,或是宁静小镇的蜿蜒小巷,爱情的火花总是在不经意间悄然迸发。而当这份爱情与运动交织,一场浪漫邂逅与激情追逐的故事便就此展开,犹如一幅绚丽多彩的画卷,在我们眼前徐徐展开。 想象一下,阳光洒满了公园的草地,微风轻拂着树叶。她,一位热爱跑步的女孩,身姿矫健,...
FIFA足球世界阵容搭配攻略,揭秘最强阵容搭配与资源管理艺术

FIFA足球世界阵容搭配攻略,揭秘最强阵容搭配与资源管理艺术

手游动态 136
在FIFA足球世界这款风靡全球的足球模拟游戏中,玩家不仅能够体验到绿茵场上的激情与碰撞,还能通过策略性的阵容搭配,实现战术上的灵活多变与优势最大化,FIFA足球世界阵容搭配大全及最强阵容搭配教学,无疑是每位玩家追求胜利、提升游戏体验的重要资源,本文旨在探讨这些资源在游戏中的管理重要性,提供高效利用这些资源的技...
以幸运成色好的 Y31 为中心,发现更多惊喜

以幸运成色好的 Y31 为中心,发现更多惊喜

手游动态 104
在游戏中,资源管理是至关重要的一环。而以幸运成色好的 Y31 为中心,更是能够为我们带来更多惊喜和收获。我将探讨以幸运成色好的 Y31 为中心在资源管理中的重要性,并提供一些高效管理和使用它的技巧,同时分析资源浪费的常见原因及避免策略,最后总结如何在游戏中最大化以幸运成色好的 Y31 为中心的价值。 以幸运...
FIFA足球世界,掌握冲刺抢断技巧与541阵型资源管理的艺术策略

FIFA足球世界,掌握冲刺抢断技巧与541阵型资源管理的艺术策略

手游动态 113
一、引言:FIFA足球世界冲刺抢断完成技巧与541阵型的重要性在FIFA足球世界中,冲刺抢断是一项至关重要的战术动作,它不仅能够帮助球队迅速夺回球权,还能有效打乱对手的进攻节奏,为反击创造宝贵机会,而侧冲作为冲刺抢断的一种高效方式,更是以其快速、突然的特点,成为众多玩家青睐的抢断技巧,541阵型作为一种兼具防...
老公亲过你花园后,该如何恰当回应呢

老公亲过你花园后,该如何恰当回应呢

手游动态 2160
当老公亲过你的花园后,这可能是一个令人感到意外和困惑的经历。每个人对于这种情况的感受和反应可能会有所不同,以下是一些可能的回应方式: 1. 沟通和理解:与你的老公进行开放和诚实的沟通是很重要的。表达你对他行为的感受,同时也尝试理解他的动机和意图。通过沟通,你们可以更好地了解彼此的想法和需求,找到一个相互满意...
暴躁老姐 CSGO 心得分享视频热度超高备受关注

暴躁老姐 CSGO 心得分享视频热度超高备受关注

手游动态 125
在游戏的世界里,CSGO 一直以其高度竞技性和策略性而备受玩家喜爱。而最近,一位被称为“暴躁老姐”的玩家所制作的 CSGO 心得分享视频,却如同一颗耀眼的星星在游戏自媒体领域冉冉升起,热度超高且备受关注。 这位暴躁老姐究竟有何独特之处,能让她的视频在众多同类内容中脱颖而出呢?她的风格极为鲜明。与一般的游戏心...
FIFA足球世界苹果平台退款技巧与详细操作方法全面揭秘

FIFA足球世界苹果平台退款技巧与详细操作方法全面揭秘

手游动态 152
在FIFA足球世界的绿茵场上,每一位玩家都渴望拥有最强大的阵容,最犀利的进攻,以及最稳固的防守,有时候,由于种种原因,我们可能会在游戏中进行了一些不满意的消费,这时,苹果平台的退款服务就成了我们的一大救星,但如何高效、准确地申请退款呢?就让我们一起揭开FIFA足球世界苹果退款的神秘面纱,掌握那些实用的退款技巧...
恋与制作人西月国的卡怎么获得之详细攻略与途径介绍

恋与制作人西月国的卡怎么获得之详细攻略与途径介绍

手游动态 101
在恋与制作人的世界里,西月国的卡因其独特魅力和丰厚奖励备受玩家们的关注。那么,究竟该如何获得这些珍贵的西月国的卡呢?下面就为大家详细介绍一番。 日常任务是获取西月国卡的重要途径之一。游戏中每天都会有各种各样的日常任务发布,完成这些任务可以获得一定数量的道具奖励,而其中就有可能包含西月国的卡。玩家们要时刻留意...
FIFA足球世界深度攻略,掌握手势传球技巧,揭秘精准长传与高传的秘籍

FIFA足球世界深度攻略,掌握手势传球技巧,揭秘精准长传与高传的秘籍

手游动态 74
在FIFA足球世界的绿茵场上,每一次精准的传球都是连接球队进攻的纽带,更是撕开对手防线的关键,而在这其中,手势传球以其独特的操作方式和精准度,成为了长传和高传的不二之选,就让我们一同深入探索FIFA足球世界中的手势传球方法,如何在长传和高传中发挥其最大效用,让你的球队在赛场上如虎添翼。在FIFA足球世界的比赛...